Inclusive Gateways

The inclusive gateway simplifies the implementation of “and-or” logic in a process flow. That is, the inclusive split (OR-split) gateway can lead to the activation of one or more outbound branches, while the inclusive join (OR-join) gateway is “smart” enough to wait to synchronize tokens from all active branches.

While the exclusive split gateway (XOR-split) will activate the first outbound sequence flow for which a condition is true, and the parallel split gateway (AND-split) will activate all outbound sequence flows, the inclusive split (OR-split) gateway will activate all outbound branches for which a condition is true.

Gateway types

Consider the case in which inventory is maintained at two different warehouses: Warehouse A and Warehouse B. When an order is received, one of three possible conditions arises:

  • All items are found in Warehouse A.
  • All items are found in Warehouse B.
  • Some items are found in Warehouse A, and some are in Warehouse B.

Here’s how the process might be modeled using inclusive gateways:

Example of a process that incorporates inclusive (OR) gateways
  • The process is instantiated when an order is received.
  • The location of line items is determined.
  • The inclusive (OR-split) gateway will activate all true outbound branches. In other words, it enables “and-or” logic: items can be located in Warehouse A and-or Warehouse B.
  • Items are picked from the appropriate warehouse or warehouses.
  • The inclusive (OR-join) gateway will wait until tokens are received from all active branches before synchronizing the tokens and allowing the process to proceed. This differs from the behavior of the XOR-join and AND-join gateways. The former allows all tokens from inbound branches to pass through immediately, while the latter waits until tokens have been received from all inbound branches.
  • The final activity is to ship picked items, at which point the order is fulfilled, and the process instance ends.

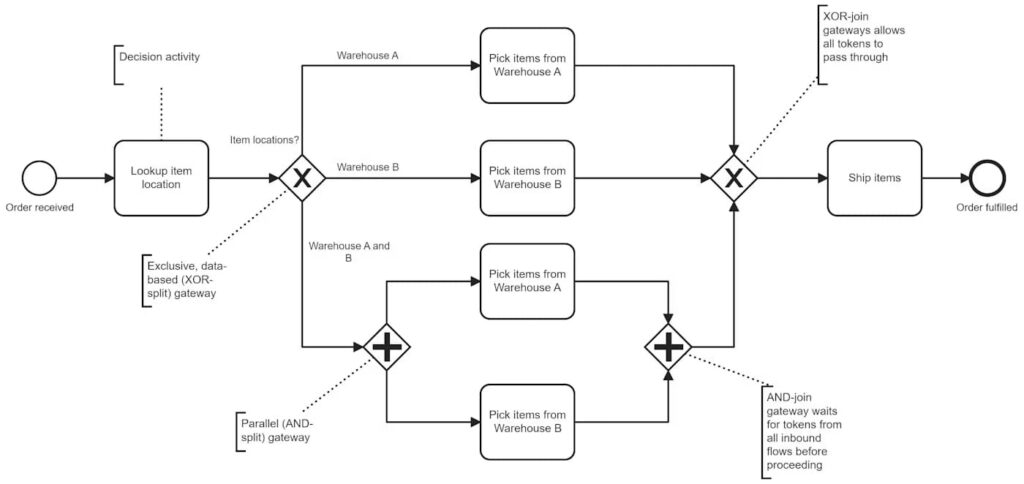
It’s possible to model this kind of and-or logic using exclusive and parallel gateways. However, it gets complicated pretty quickly.

Same process represented using exclusive (XOR) and parallel (AND) gateways

The more options, the greater the benefit of using the inclusive gateway.